一、地暖清洗是智商税吗?

其实对于地暖水质管理、防腐和清洗都有相关标准的。有国标、行标、团标、教材等等。所以至少洗地暖不是智商税。

红宝书中给还有专门的章节来描述水质防腐和清洗维保的。我相信这些真正的专家老前辈,不会去研究些无用的东西。(期待它的第三版)
那到底为什么要清洗呢?因为有脏东西。

这些图片都是拍摄的一些常年使用,但没有做清洗维护的采暖系统。这些脏东西是怎么来的呢?
二、脏东西一共可以分成四类:

在地暖管道中,微生物粘泥是最多的,在暖气片里腐蚀及产物最多。水垢在采暖的封闭式循环系统中,是有限的,因为水是有限的,水中的钙镁等离子是有限的。其他杂质就看安装是否规范,调试前是否冲洗了,集中供暖系统杂质不少。
1、微生物

水中有细菌、真菌和藻类,他们不断繁殖就会不断产生垃圾、黏膜和残骸,这些软的东西会包裹其他杂质和水垢。
温暖又有氧气,他们就会繁殖的非常快,所以欧洲才会提出阻氧管的概念,这样氧气会少一些进入系统。大型系统的补水都是需要提前处理的,家用采暖系统水量小没人管。
2、腐蚀
首先做不到绝对的没氧气,其次还有厌氧细菌的存在,并且危害更大。细菌腐蚀对系统中常见的黄铜危害极大。

氯根腐蚀中的氯是自来水中最常见的离子。它对不锈钢和铝有强腐蚀性。金属腐蚀的种类很多,上面这些是采暖系统中常见的,比如电化学腐蚀。腐蚀不可避免只能想办法尽量减缓,比如跨海大桥在防腐上面可是下了不少功夫。
3、水垢
水垢也是热水不可避免的会产生的。水垢的主要成分碳酸钙、碳酸镁和硫酸钙。之前以为水垢可以保护金属不被腐蚀,后来才知道还有一种腐蚀叫作:垢下腐蚀。
它是自循环的不断加速的腐蚀,这就很容易造成穿孔。水垢附着的一般比较紧,所以清洗的时候有清洗剂帮忙是最好的,纯物理方式难清洗干净。
4、其他杂质
一般是系统安装的时候和设备本身自带的杂质,这些可以通过第一次调试系统的时候做一次冲洗来洗干净,这时加入保护剂是最有效的。不过实际生活中很少有人做这一步。
三、这些脏东西有什么危害呢?

1、采暖温度上不来,采暖费上来了。
这些脏东西的导热性能都不怎么样,所以会阻碍传热。我们知道采暖就是要把热量传出来的。所以,第一反应就是热量上不来了。你想热一点就把温度调高,结果温度没怎么变,采暖费上升更快。
水垢一般在温度最高的地方析出形成,也就是壁挂炉的主换热器和板换上,这些位置对于传热的需求很高。水垢阻碍传热,就会导致天然气燃烧的热量都跟着烟气跑掉了。
2、系统设备容易损坏或寿命变短
腐蚀加速部件老化和穿孔漏水,这就直接坏了。传热不良,热量聚集过热也会让设备变形或损坏。水中有很多杂质和脏堵,水流不畅就会让泵的负荷变大,噪音变大,寿命会变短。
最后如果杂质颗粒比较大,还可能导致在系统的细小位置卡住,如壁挂炉的换热器、三通阀、传感器等位置。
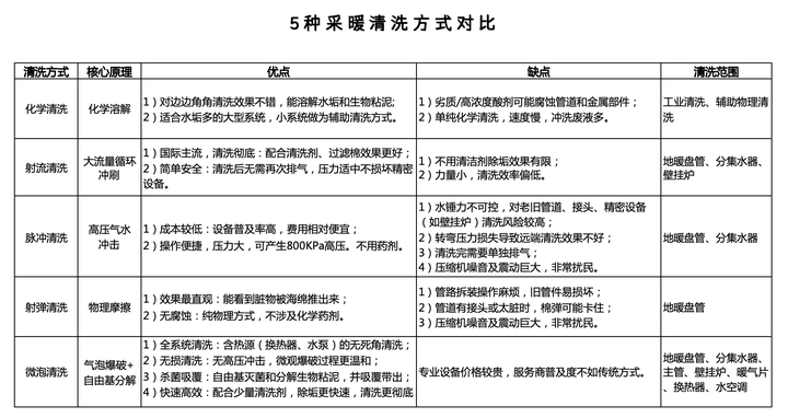
四、怎么清洗脏东西呢?5种清洗方式

纯化学清洗,不适合就家庭采暖,打辅助可以。
射流清洗,适合小面积采暖,不然效率太慢了。
脉冲清洗,洗管道效果不错,但只能洗管道,壁挂炉不能洗。
射弹清洗,一样的洗管道效果不错。不能洗热源、换热器等异形的系统。
微泡清洗,微泡是一项前沿技术,全系统清洗效果很好,就是贵一些。下面是微泡清洗的原理:



微纳米气泡长时间作用就成了气蚀,它损坏了无数巨轮螺旋桨和水泵叶片。所以微泡的威力是不容小觑的。

有一种虾叫手枪虾,快速闭合巨大的螯足,可以射出100km时速的水流,水流会产生极小的空化气泡,气泡破裂瞬间,会创造出接近5000K的高温,这是它独家捕猎手段。


